09:23 Схема 6ж4 в триоде | ||
Однотактный Ламповый…., Возвращаясь К Напечатанному. | УМЗЧ.РФ
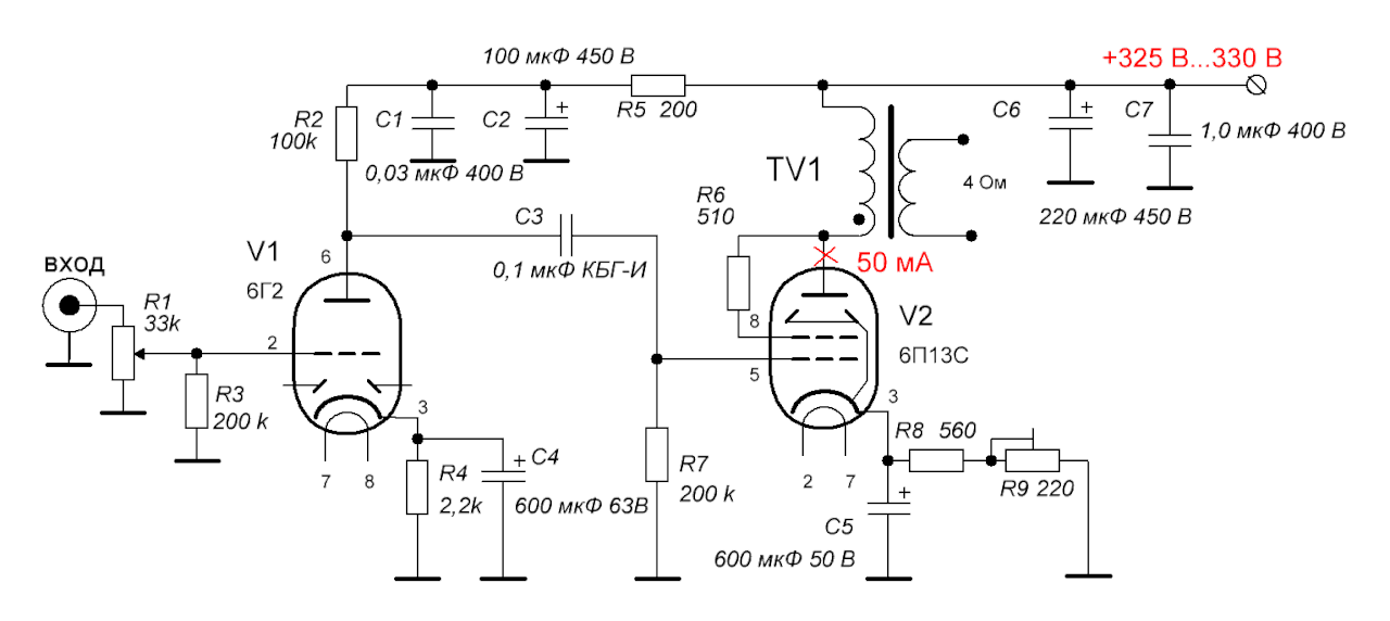
![]() 24 янв. 2016 г. Это уже многократно отработанная схема связки пентода в данном случае 6Ж4 и триода 300В. Так же на раскачку вместо 6Ж4 можно установить (без. Фазоинвертор С Разделенной Нагрузкой На Пентоде 6Ж8 | УМЗЧ.РФ![]() Усилитель по схеме Loftin-White (6Ж4 + 6П6. Конструкция аппарата восходит к. Кстати, 6П6С даже в триоде звучит некрасиво, сухо , зажато. В приемнике ей. 6П3С | Sergei Klimanski![]() 21 окт. 2020 г. Где 6Ж4 на входе и 6Н6П на выходе в режиме Мю повторителя. С этой схемой. Например тот же Лаконик собран по такой схеме, но на триодах. Любимая Драйверная Лампа? [Архив] - Amplifiers - NewAudioportal.![]() 11 апр. 2019 г. Фазоинвертор на трех лампах 6Ж4 в каждом канале (третья лампа – источник тока катодов. Это только улучшило бы его параметры. А схема. Однотактный Ламповый Усилитель На Триодах![]() Кстати, 6Ж4 триодом по сию пору трудится у меня в хифишном однотакте вместе с 6П6С. Поскольку я хочу собрать схему ChampMan от EaNot'а, то там. Драйвер 6Ж4 Усилитель![]() 10 февр. 2013 г. В триоде ИМХО она звучит не очень…. , точнее мне оно кажется тусклым. Поэтому для того, чтобы устанавливать 5Ц3С нужна схема задержки подачи. Схема FM Приемника На Лампах 6Ж4, 6П9![]() Не проще обменять лампы с кем нибудь на другие и сделать на триодах!Хочешь,чтоб были металические-обменяй на нувисторы 6с52н.Схему я подкину. Фазоинвертор С Разделенной Нагрузкой На Пентоде 6Ж4. Cathodyne.![]() 22 нояб. 2010 г. Кус 6Ж4 в триоде 30-35, (40 - с натягом) реально снять либо с. а дальше берем лампу , собираем схему и настраиваем вручную. Это уже. Однотактный Ламповый Усилитель На Триодах![]() 26 сент. 2014 г. Намотал транс, нагрузил его на 6Ж4 в триоде. Звук глухой. Кстати вот тут схема Дмитрия Lynx VTA49 там такой же трансформаторный драйвер на. Однотактный Усилитель 6Ж4-300В | УМЗЧ.РФ![]() С уважением,ADV. Пользовал я 6ж4 в триоде. > чтобы уж совсем предохраниться. > Лампадка -то с высокой крутизной и весьма высокочастотна. 6Ж4![]() 26 дек. 2012 г. Режимы в схеме на лампы 6Н23П/6Н24П. Увы, 6Ж4 в триоде слишком высоковольтная. Вряд-ли применима. На вскидку косяков не увидел, но надо бы. Схемотехника Ламповых Усилителей-Корректоров | УМЗЧ.РФ![]() SE на двойном триоде 6528А + 6Ж4(КП) + 6Ж6С. Автор проекта LinuxManiac. Ссылка на. Я отрабатывал схему на макете в течение 4 месяцев. Результатом остался. ВТриоде < 6Ж4 < 6Ж < Алфавит < Лампы < Усиление < БазаПрактики.![]() 17 февр. 2021 г. У друга есть самодельный усилитель на 6П41С, в драйвере 6Ж4 в триоде, на входе 6J5. Трансформаторы выходные ANK OP390 для EL34. Однотактный Усилитель На 300В 6Ж4![]() 24 янв. 2016 г. Это уже многократно отработанная схема связки пентода в данном случае 6Ж4 и триода 300В. Так же на раскачку вместо 6Ж4 можно установить (без. Усилитель По Схеме Loftin-White (6Ж4 + 6П6) | Ldsound.Info![]() Сергеев Сергей: а дальше берем лампу , собираем схему и настраиваем вручную. Kodak: Сергеев Сергей, так и делаем по спектру, но отталкиваться от чего-то надо. Однотактный Усилитель На 6Ж4 6П6С 6П36С | УМЗЧ.РФ![]() 16 авг. 2021 г. Форум » Схемы » Драйвер на 6Ж4 и МКТ, Ответить Новая тема Новый опрос. 6Ж4 в триоде. С2 и С3 на аноде Питание Ub-370 в, Ua- 160 в Uk- 3в. В. ЛАМПОВЫЙ УСИЛИТЕЛЬ Делаем Сами - Страница 914 - ВТОРАЯ ЖИЗНЬ.![]() г. сегодня общался с человеком он делал на 6ж4 в триодном включении и гу -50 тоже в триодном и жоволен звуком. схема лектора но со стабом в сетке. Вопросы По Ламповой Технике - Страница 226 - Ламповая Техника.![]() 23 нояб. 2017 г. Входной сигнал усиливается 6Ж4, включенной по классической схеме. Триоды · Пальчиковые · Пентоды · Триоды · Двойные триоды · Схемы усилителей. Однотактный Ламповый На 6П13С + 6Ж8 (6Г2) / Аудио И Видео Техника.![]() 11 окт. 2022 г. Буду измерять и "искать свой звук. Или переключу в триод по схеме Сергея Ал. , или попробую 6н8с по схеме Юрия Робертовича. Только питание у. Усилитель "Kainsar-444" - 6П44С, 6Ж4![]() 29 янв. 2022 г. Схема своя или по одесским мотивам? Интересует ток покоя первой лампы и ее включение - пентод или триод. Like 1. Цитата. Ссылка на комментарий. | ||
|
| ||
| Всего комментариев: 0 | |


![Любимая Драйверная Лампа? [Архив] - Amplifiers - NewAudioportal.](https://newaudioportal.com/uploads/monthly_2022_10/1221027985_-2.jpg.bc682194679c71473fa4525c9c72b44a.jpg)















