09:26 Схема 300x codegen | ||
Схема Codegen 300X 300W | Электронная Схема, Принципиальная Схема.
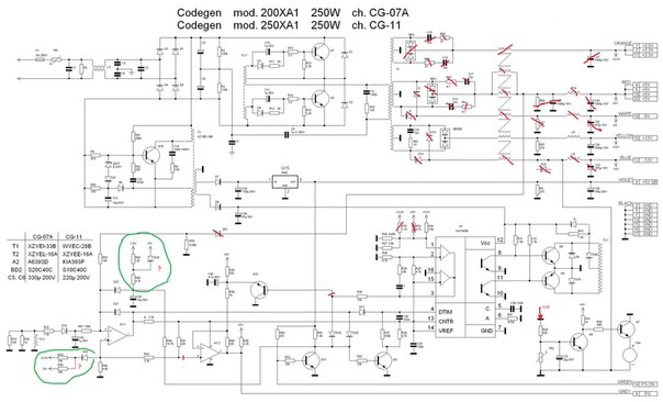
![]() Re: Копьютерый БП ATX Codegen 300X. Ср июл 10, 2013 21:27:35. друзья в процессе переделки АТХ блока питания в лабораторник по схеме отсюда. Codegen 300X![]() Трансформатор дежурки API 25576-0001J. Предварительный силовой трансформатор API 25574. К списку схем. 3. Схема блоков питания ATX 300W Codegen 300X v2.03 Currently Browsing :: Блоки Питания ATX (Схемы)![]() г. Codegen. Схема источника +5V SB блока питания SY-300ATX ch. Y-B2002 ATX. Схема источника +5V SB блока питания 300X ch. CG-13c фирмы Codegen. AT And ATX PC Computer Supplies Schematics![]() 9 нояб. 2016 г. Ниже изображена схема Codegen 300XA. Codegen 300XA. Находим резистор. На схеме Codegen 300X находим резистор, через который первая нога. Внутренний Блок Питания Для Настольного Компьютера Codegen 300W.![]() Re: Переделка БП Codegen 30 ATX2.03 в зарядное для автоакб. Пн фев 05, 2018 08:03:44. dimiork, в этом и есть смысл ограничение тока. Всем Привет. Попался Под Переделку Нерабочий БП Codegen 30.![]() Схема блока питания Codegen 200XA, 250XA. Вложение: Codegen_CG-07A_CG-11.rar. Схема блока питания Codegen 300X. Вложение: codegen_30_web.rar. Currently Browsing :: Блоки Питания ATX (Схемы)![]() Поиск по: "CODEGEN. Найдено: 11 Вывод: 1-10. БП Codegen 300W 300X. Как переделать в регулируемый блок питания 0-20 Вольт? Форум Питание. Есть БП codegen 300W. Внутренний Блок Питания Для Настольного Компьютера Codegen 300W.![]() 12 февр. 2016 г. Причем платы моделей 20a и 30 почти одинаковы. Под самой платой. Изначально схема выглядела вот так: Нужно убрать всё лишнее, провода. AT And ATX PC Computer Supplies Schematics![]() Принципиальные схемы · Карта сайта · Радио- и электро- · Охранные услуги · Радиодетали · Полезные советы · Контакты. Codegen 300W 300X. блок питания ATX. Домашний Мастер: Мощный Лабораторный Блок Питания![]() Схемы компьютерных блоков питания ATX Codegen JNS KME FSP Sunny Colors It PowerMaster InWin/PowerMan Hiper Microlab Antech MaxPower Green Tech и др. Форум РадиоКот • Просмотр Темы - Ибп Для Унч![]() 25 апр. 2016 г. Как отремонтировать компьютерный БП? | Мастер Винтик. Всё своими руками! Рассмотрев структурную схему блока питания типа AT, её можно разделить. Переделка Codegen 300Xa - ATX И UPS - Форум По Радиоэлектронике![]() 16 мар. 2022 г. Переделка БП ATX Super Power 350W model 30 на 14.5 вольт на шим KA7500B — пост пикабушника nagibator2505. Комментариев - 27, сохранений. Переделка Codegen 300W - Источники Питания Для Электроники (Кроме.![]() 30 авг. 2014 г. схема БП codegen 30 3я - мое творчество За основу была взята схема m1011 Пояснения автора к схеме: 1. убираем сопротивления приходящие. Блок Питания 12В В Гараж Из Блока ATX — DRIVE2![]() Имеетя бп очень похожий по схеме на Codegen 300X (CG-13. Маркировка KY-2102B Rev:1.3. Отличиается наличием входного фильтра, силовые транзисторы 2sc4242. Зарядное Из Компьютерного Блока Питания - Diodnik![]() NEO2 Не в сети. Заголовок сообщения: Re: Переделка БП Codegen 30 ATX2.03 в зарядное для автоакб. Сообщение Добавлено: Вт сен 30, 2014 19:57:12. Схема Codegen 300X 300W | Электронная Схема, Принципиальная Схема.![]() Кладезь знаний от rom.by - схемы, фрагменты схем. Производители и. Дайти плиз ссылку на схему блока Codegen 300X Codegen 300W ATX - Исправен Или Нет. - ATX И UPS - Форум По.![]() scheme-codegen source +5 v sb power supply-30 ch. cg-13c.gif (68.40 kB. Схема блока питания colorsit 350w silent power - Главная Схема. ATX Codegen JNS KME. Переделка Codegen 300Xa - ATX И UPS - Форум По Радиоэлектронике![]() 6 янв. 2022 г. схема: Codegen 300X (300 Вт. Компрессор на 170 Вт (14А), большей мощности мне не нужно, отличный кандидат на переделку. Не буду подробно. Схемы Компьютерных Блоков Питания ATX. Cборка № 15![]() Крупнейший русскоязычный файловый архив по электронике. Сотни гигабайт электрических схем, сервисных мануалов, прошивок, даташитов, справочной литературы и. Зарядное Устройство Из Бп Codegen 300X - Дополнительное.![]() Резистор с конденсатором соединяющий 15 и 3 ногу тоже откинула на 3 ноге все равно 7В у меня. Если переменник на минимуме 7.5В если его. | ||
|
| ||
| Всего комментариев: 0 | |


















